2024 年乌兹别克国际电力、能源、照明博览会
2023-09-14
来源:深圳市新能源行业协会
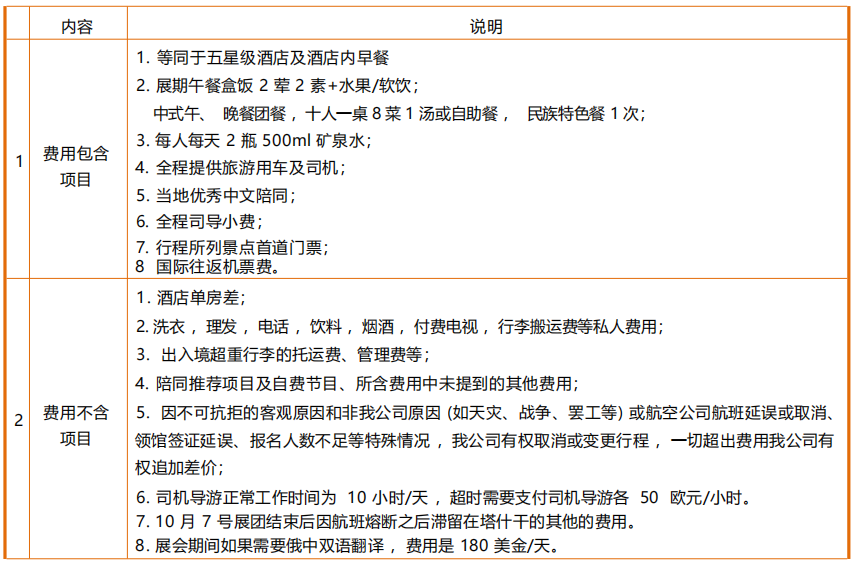
价格:23500元/人(含国际往返机票)
备注:乌兹别克斯坦入境 10天内免签
1、酒店名称:塔什干希尔顿酒店(Hilton Tashkent City)/凯悦/洲际 (同为国际五星级三选一)
2、酒店地址:Islam Karimov Street 2, block 5, 100027,Tashkent,,Uzbekistan
3、 酒店单房差:90 美元/间/晚
4、酒店电话:+998-712108888
5、酒店图片:



